
春天气温回升,空气湿度加大,很多人感觉身体沉重、昏昏欲睡,这时候,拔火罐就成了不少人祛湿养生的首选。但许多人都有这样的经历:拔完罐后,对着镜子看后背,心里直打鼓——“哎呀,这么紫,是不是我身体太差了?”“颜色越深,是不是代表湿气越重?”
对此,市人民医院医生林秋意明确表示,这是一个流传已久的误区!

一、罐印颜色越深,≠“毒”越多!
首先,我们要搞清楚拔罐的原理。
拔罐是通过罐内负压吸附在皮肤上,让局部毛细血管充血、扩张,甚至破裂出血。那些紫红色的罐印,本质上是皮下毛细血管破裂后形成的淤血,并不是什么“毒素”被吸出来了 。如有的人毛细血管壁厚,不容易破裂,拔完罐颜色就浅;有的人毛细血管壁薄,稍微一吸就破了,颜色自然就深 。
所以,罐印颜色的深浅,很大程度上取决于你的体质和皮肤状况,跟“排毒多少”真的没关系!
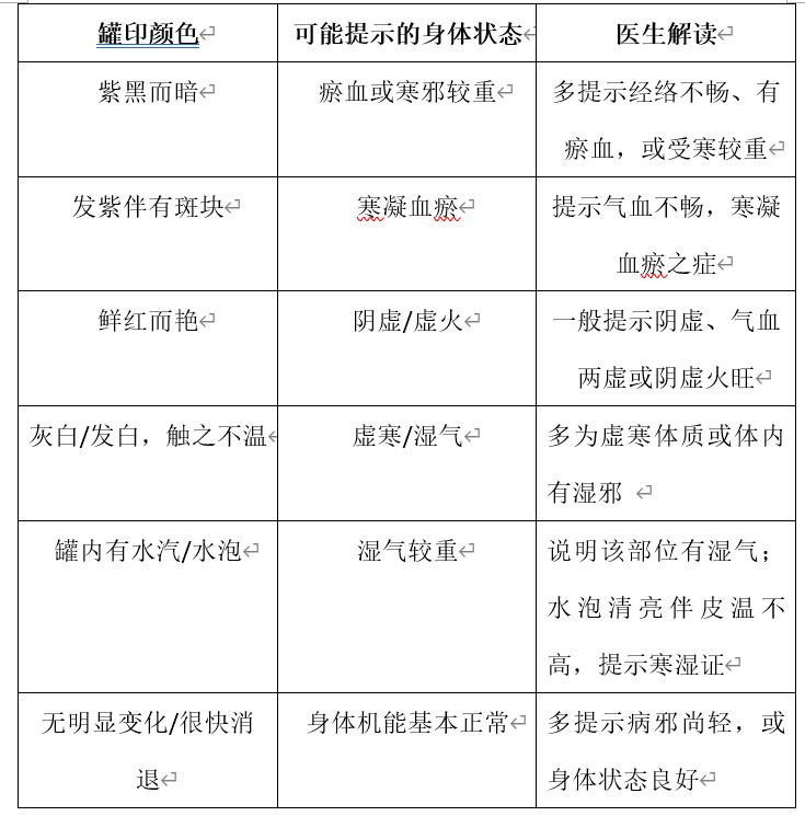
二、罐印颜色到底代表什么?一张表看懂!
虽然罐印深浅不代表病情轻重,但它确实能像“身体信号灯”一样,提示我们当下的体质状态 。

划重点:颜色只是参考,不能单靠罐印“诊断”疾病。真正的中医辨证,还要结合舌诊、脉诊和你的具体症状 。
三、影响罐印颜色的3大“干扰因素”
除了身体状况,下面这些因素也会影响罐印颜色,千万别自己吓自己!
1. 操作手法:留罐时间越长、负压越大,皮下毛细血管破裂越多,颜色自然越深 。正常留罐5-15分钟即可,不是越久越好 !
2. 拔罐部位:肌肉丰厚的背部颜色相对较浅,而肩颈、腰部等毛细血管密集的地方更容易发紫 。
3. 个体差异:皮肤嫩、毛细血管脆的人,轻轻一拔就紫了;皮肤厚实的人,可能拔完只是微微发红 。
所以,下次拔完罐别光盯着颜色深浅,更要关注身体的感觉!
四、科学拔罐,记住这3点
既然不是为了“追深色”,那怎样拔罐才科学?
✅ 1. 不是谁都能拔
这几类人不适合拔罐:孕妇(尤其腰骶部、腹部)、有出血倾向疾病者(如血友病)、皮肤过敏或溃疡处、高热抽搐者、极度虚弱者 。
✅ 2. 频次别太勤
同一部位不建议反复拔,要等罐印完全消退后再进行下一次。一般每周不超过2次比较合适 。
✅ 3. 拔完别急着洗澡
拔罐后毛孔张开,马上洗澡容易让寒气入侵。建议至少间隔4-6小时再洗澡,水温也不宜过低 。
五、居家拔罐小贴士
如果想在家保健,可以这样做:
· 工具选择:推荐使用操作简便、安全的抽气罐,便于调节吸力 。
· 操作要点:抽气1-2次即可,留罐10分钟左右,不要贪久 。
· 出现水泡怎么办:小水泡别挑破,让它自行吸收;水泡较大时,用消毒针从根部刺破放水,保留疱皮,覆盖纱布防感染 。
拔罐是很好的中医保健方法,但千万别被“颜色越深越毒”的谣言带偏了。罐印是身体的“信号灯”,不是“审判书”。科学看待、理性操作,才能真正让拔罐为健康加分!

展开阅读全文
网友评论
更多>>